中国门球网

 找回密码
 注册会员

扫一扫,访问微社区

QQ登录

只需一步,快速开始

版主专区
查看: 291|回复: 13
收起左侧

江苏省社会体育管理中心文件

[复制链接]
发表于 2025-8-19 15:21:56 | 显示全部楼层 |阅读模式
江苏省社会体育管理中心文件

省社管字(2025)38号
省社体中心省门球运动协会关于举办第59届
江苏省县级市门球比赛的通知
各设区市体育局群体处(社体中心、体总秘书处)、有关单位:
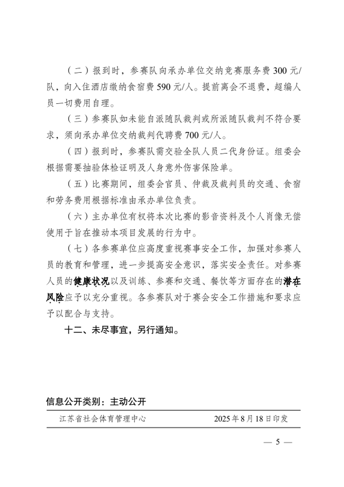
第59届江苏省县级市门球比赛将于9月19日至22日在泰兴市举行,请各有关单位按照规程要求及时报名,做好参赛各项工作。
附件:第59届江苏省县级市门球比赛竞赛规程

                 2025年8月18日

点评

预祝江苏省第59届江苏省县级市门球比赛圆滿成功!  发表于 2025-8-19 22:30
 楼主| 发表于 2025-8-19 15:22:24 | 显示全部楼层
QQ浏览器转格式_省社管字(2025)38号-省社体中心 省门球运动协会关于举办2025年江苏.jpg

点评

预祝江苏省第59届江苏省县级市门球比赛圆滿成功!  发表于 2025-8-19 22:30
回复

使用道具 举报

 楼主| 发表于 2025-8-19 15:22:49 | 显示全部楼层
QQ浏览器转格式_省社管字(2025)38号-省社体中心 省门球运动协会关于举办2025年江苏.jpg

点评

预祝江苏省第59届江苏省县级市门球比赛圆滿成功!  发表于 2025-8-19 22:30
回复

使用道具 举报

 楼主| 发表于 2025-8-19 15:23:13 | 显示全部楼层
QQ浏览器转格式_省社管字(2025)38号-省社体中心 省门球运动协会关于举办2025年江苏.jpg

点评

预祝江苏省第59届江苏省县级市门球比赛圆滿成功!  发表于 2025-8-19 22:30
回复

使用道具 举报

 楼主| 发表于 2025-8-19 15:23:37 | 显示全部楼层
QQ浏览器转格式_省社管字(2025)38号-省社体中心 省门球运动协会关于举办2025年江苏.jpg

点评

预祝江苏省第59届江苏省县级市门球比赛圆滿成功!  发表于 2025-8-19 22:30
回复

使用道具 举报

 楼主| 发表于 2025-8-19 15:23:55 | 显示全部楼层
QQ浏览器转格式_省社管字(2025)38号-省社体中心 省门球运动协会关于举办2025年江苏.jpg

点评

预祝江苏省第59届江苏省县级市门球比赛圆滿成功!  发表于 2025-8-19 22:31
回复

使用道具 举报

发表于 2025-8-19 22:29:45 | 显示全部楼层
     预祝江苏省第59届江苏省县级市门球比赛圆滿成功!

点评

输赢一笑老师晚上好、顺祝老师晚安!  发表于 2025-8-21 20:27
回复

使用道具 举报

您需要登录后才可以回帖 登录 | 注册会员

本版积分规则

Archiver|手机版|中国门球网|www.menqiu.com ( 京ICP备11011816号 )|网站地图

GMT+8, 2026-4-1 15:04

Powered by Discuz! X3.4

© 2001-2023 Discuz! Team.

快速回复 返回顶部 返回列表